首页>区住房城乡建委>政务公开>政府信息公开目录>基层政务公开>国有土地上房屋征收>房屋征收>暂停办理相关手续的通知

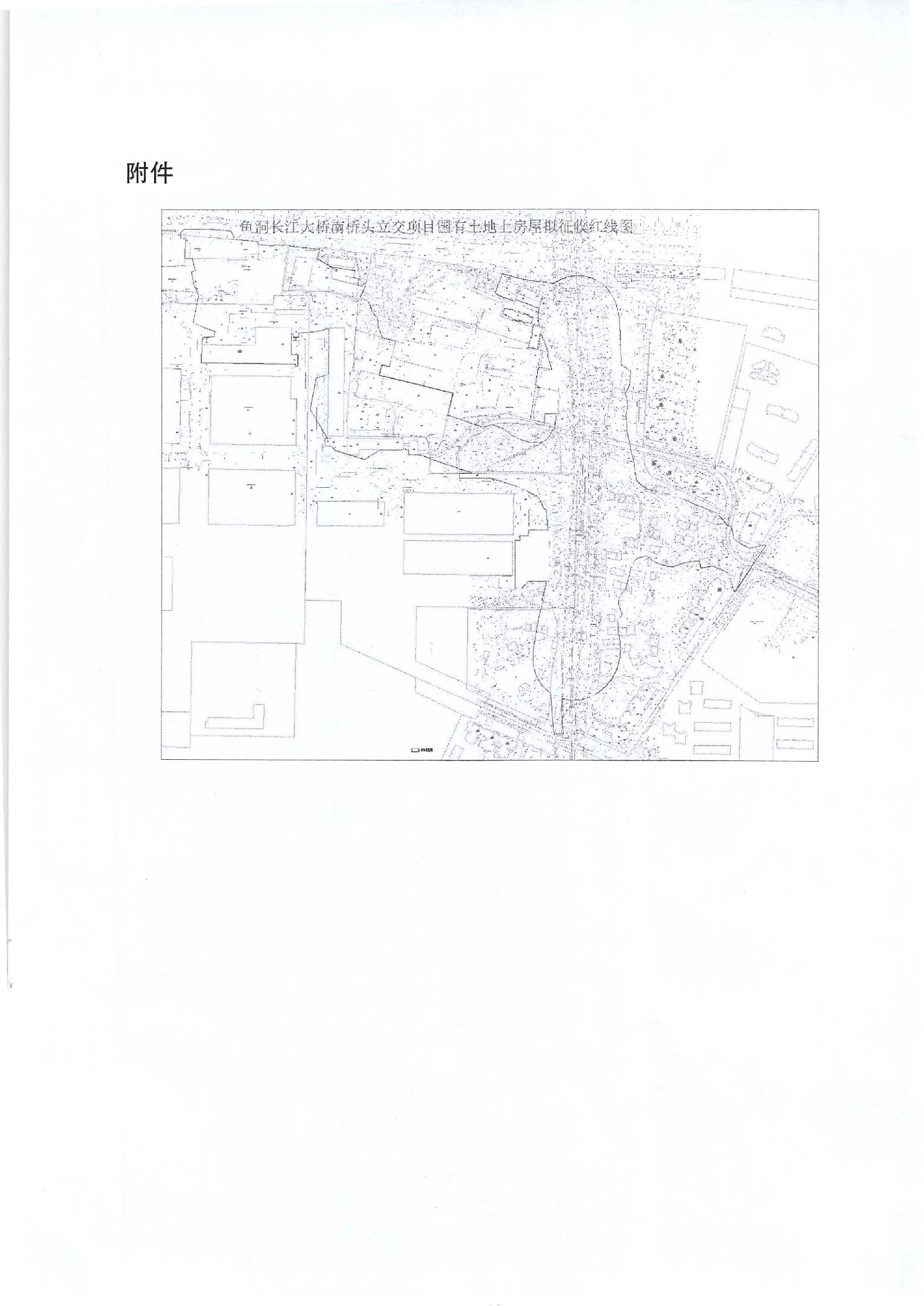
关于鱼洞长江大桥南桥头立交国有土地上房屋征收项目范围内暂停办理相关手续的通知(拟被征收人)

日期:2026-01-07
【字号:


扫一扫在手机打开当前页
分享: